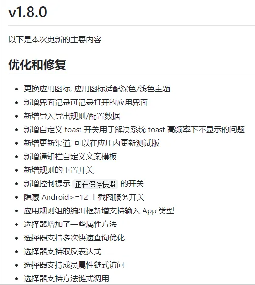
代替李跳跳,GKD最新1.8.0正式版搞来了,附带5000+规则
- 多网盘批量转存,管理 ,分享、复制,支持不同网盘
- 《每日软件分享》2024.07.12已更新43个
- 安卓游戏软件破解合集-去软件广告-解锁内购-解锁VIP-游戏MOD-总计305款
- 静读天下 v9.5.905001 绿色专业版【安卓】 电子书阅读神器
- Android 扫描全能王 v6.66 Premium 解锁修改版
- 天天美剧 v4.0.0.8 资源丰富的美剧视频播放软件绿化版「链接长期更软件新版」
- 苹果系统软件合集 精心整理100个高分软件安装包
- OverTV 免费高清蓝光电视直播软件 支持安卓手机和机顶盒
- windows版本转换(家庭版,企业版,专业版等等)+版本激活工具
- 代替李跳跳,GKD最新1.8.0正式版搞来了,附带5000+规则
版块热门
- 1多网盘批量转存,管理 ,分享、复制,支持不同网盘
- 2天天美剧 v4.0.0.8 资源丰富的美剧视频播放软件绿化版「链接长期更软件新版」
- 3影视仓 OK影视软件+接口(多仓源整合)+教程,免费看视频 电影 电视直播 无广告
- 4安卓游戏软件破解合集-去软件广告-解锁内购-解锁VIP-游戏MOD-总计305款
- 5OverTV 免费高清蓝光电视直播软件 支持安卓手机和机顶盒
- 6AI写作君 ▎「永久会员版本」30秒搞定一篇文章,学生打工人必备!
- 7YouTube油管视频解锁高级会员版 去除所有广告!
- 8苹果系统软件合集 精心整理100个高分软件安装包
- 9Adobe全家桶合集-MAC系统+Windows系统+教程-PS、PR、LR、AE、AU、AI PDF等等
- 10windows版本转换(家庭版,企业版,专业版等等)+版本激活工具
作者最近主题
- Xiuno所有Hook点列表参考
- 跟悲伤结了帐-网易云音乐
- 晴天-周杰伦-酷我音乐
- 多网盘批量转存,管理 ,分享、复制,支持不同网盘
- 荣归主颂 Gloria! (2024) 格洛丽亚!/荣耀归主!/意大利/瑞士/豆瓣: 6.8[1080P][中文字幕]
- 铁血硬核战争电影合集 真男人必看(共计115部)【590G】1080P 中英双语字幕
- 志愿军:雄兵出击 (2023) 4K 高码率 60FPS+120FPS 官方中字
- 睡美人之终 (2017) L睡美人(台)/睡美人的界限/日本/豆瓣: 6.1[1080P][中文字幕]
- 横空出世 1999 [豆瓣9.4]国语中字 1080P 5.2G MKV[造原子弹]
- 超级学校霸王 (1993) 经典电影收藏版 1080P REMUX 国粤双语中字 19.6G




暂无评论